ドライバ開発情報
開発15 toaster\busの構成図
デバイスドライバをはじめ、デバイスにかかわるお困りごとの際はお気軽にお問い合わせください。
WDKにはドライバ開発に役立つ様々なものが用意されています。
WDKの中にあるサンプルドライバの一つにToasterというものがあります。これは、カーネルモードドライバーフレームワークを使用するサンプルの一つです。 Toasterサンプルには、フィルター、ドライバ、関数ドライバ、およびバスドライバが含まれており、1つのドライバスタックを構成しています。
また、リモートI/Oターゲットを使用してドライバスタックと通信する追加のカーネルモードドライバも含まれています。
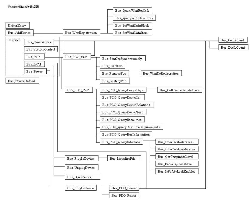
ここでは、Toaster\busの構成図を参考にし、実際のドライバの構成を見てみます。

図1.Toaster\busの構成図
参考資料
- Toaster - Readme
- http://msdn.microsoft.com/ja-jp/library/ff544745(v=vs.85).aspx
